Tool Electric: Простой преобразователь из 5 в д...
Преобразователь 12 в 5 вольт 5 ампер своими руками
Преобразователь 5 в 12 вольт
Купить В в 12 в до 5 в 3А шаг подпушка постоянн...
Импульсный преобразователь 5 в 12 вольт - Преоб...
Преобразователь из 12 в 5 вольт
DIY.Преобразователь напряжения с 5 вольт в 12 в...
Простой преобразователь напряжения 12в - 5в на ...
Преобразователь напряжения 1.5-12 вольт - YouTube
Преобразователь напряжения с 12 на 5 вольт: ste...
Преобразователь напряжения 12/5 вольт 0,5 ампер...
Преобразователь 12 в 5 вольт схема - Схемы
Преобразователь с 5 на 12 вольт
Мощный повышающий USB преобразователь напряжени...
Преобразователь с 24 на 12 вольт 5 ампер - Детс...
Купить ST-U-5to12 - Источники питания - CARDUIN...
Преобразователь напряжения 5 / 12 вольт 15 милл...
Преобразователь 12 в 5 вольт своими руками: Пре...
Мощный преобразователь С 220 ВОЛЬТ НА 12 ВОЛЬТ ...
Как из 5 вольт сделать 12 – КАК ИЗ 5 ВОЛЬТ СДЕЛ...
DC-DC Кабель 5V 12V повышающий преобразователь ...
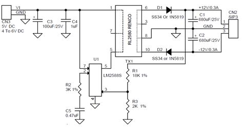
Схема преобразователя с 5 на 12 вольт
Схема преобразователя с 12 вольт на 5 вольт
Преобразователь 12 в 5 вольт своими руками. Как...
Повышающий USB преобразователь напряжения DC 5 ...
Преобразователь постоянного напряжения 24/12 Во...
Купить Преобразователь DC-DC 12-80 Вольт на 5 в...